Running the agent in a sysplex environment

This section documents how you can run the agent for z/OS in a z/OS® sysplex.

You can run the agent for z/OS in a z/OS® sysplex with the following recommendations:
  • There should be at least one agent for z/OS instance installed in each image of the sysplex.
  • The z/OS® sysplex should be connected to one dynamic workload broker only, although the same dynamic workload broker can be connected to more than one sysplex or system.
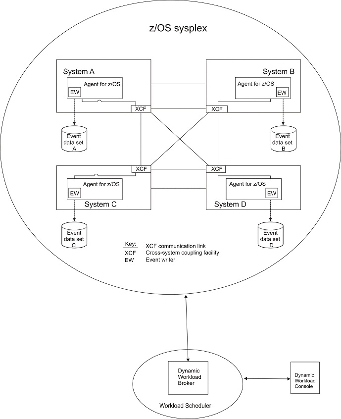
The next figure gives a representation of four systems running in a sysplex environment, connected using cross-system coupling facility (XCF) communication links, and linked to a dynamic workload broker instance.
Figure 1. The agent for z/OS in a SYSPLEX configuration.

Routing a job to another system through NJE (Network Job Entry) is not supported with the agent for z/OS, because the possible variation of its job ID and JES reader date and time make tracking unreliable.