Creating a table-driven configuration
A table-driven VOB configuration uses a two-column, tab-delimited file format to configure a project VOB.
About this task
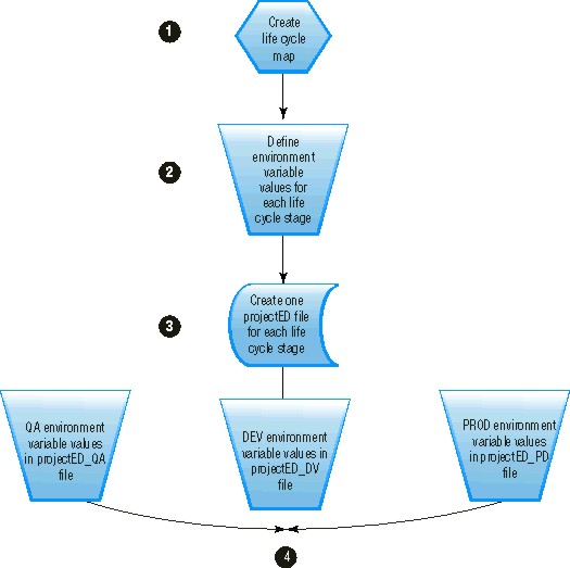
- Create a life cycle map for the project and decide which stages in the life cycle will need build parameters defined. For example, if you want to define a life cycle map for development, QA, and production, you might assign these stages the names DEV, QA, and PROD.
- Determine how you need to set up your environment for each life cycle stage. For example, you might want to use one DB2® subsystem for the DEV life cycle stage and another for the PROD stage.
- Create one projectED_lifesysclestage file for each life cycle stage. For example, if you want to use one DB2® subsystem for the DEV life cycle stage and another for the PROD stage, you can define these subsystems in projectED_DV and projectED_PD files, respectively. The values you define in the projectED_lifesysclestage files can be stored for the life of the project or they can be changed to point to a different infrastructure for a different stage of the life cycle.
- The attributes you have defined for the life cycle are queried by the build engine to determine the proper build parameters for the life cycle stage.

Choose a project this life cycle map is to be applied to. Once a project is determined the ClearCase® Administrator or project manager has to define the environment variables for the project. The environment variables are used by build scripts when a build request is submitted. Each variable contains the value that will be used globally in the project.