Automating builds with parameterized build scripts
Parameterized build is a script-based, sample-driven approach to automating Remote Build scripts. It provides you with sample scripts that you can use as a starting point for developing your own approach to automating Remote Build scripts. These sample scripts are provided as-is and require customization and alteration before they can be used in your z/OS® Extensions environment.
The parameterized build sample scripts automate the creation and submission of Remote Build scripts. Parameterized build requests can be made against an DevOps Code ClearCase® Windows® or Linux or UNIX server from DevOps Code ClearCase® Windows® client environments, DevOps Code ClearCase® Linux or UNIX environments, TSO Client, and the IBM® Rational® Developer for System z® Version 7.5 and Eclipse platforms.
The resources described in this section of the z/OS® Extensions help topics can help you set up and use parameterized build scripts in your environment. They are intended as a general guide and as an example of one approach to automating Remote Build scripts.
Overview of the parameterized build process
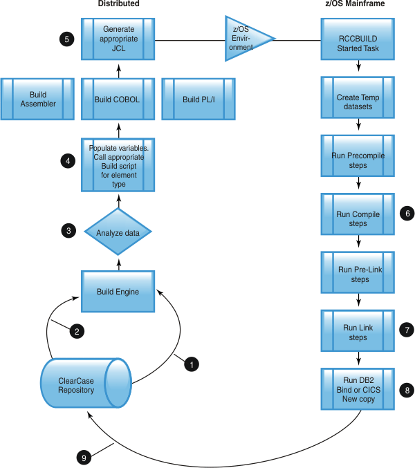
The following figure illustrates the parameterized build processes.- 1 The parameterized build scripts for Remote Build enable a DevOps Code ClearCase® administrator to store and maintain build properties for z/OS® artifacts stored in DevOps Code ClearCase® as well as the JCL necessary to compile and deploy them.
- 2 Using the parameterized build samples as a guide, a DevOps Code ClearCase® administrator can define attributes for DevOps Code ClearCase® artifacts.
- 3 These attributes define the element type, the components required for it to execute, and the environment.
- 4 The Remote Build feature then uses these attributes to generate a build script containing the Build Control Language (BCL) required for each part.
- 5 Users issue the rccbuild command to send the scripts to the mainframe system to execute the build.
- The compile processes on the z/OS® system run using the compile options (6) and link options (7) defined by the element attributes.
- 8 Any supporting actions, such as DB2® bind and CICS® new copy, are executed if they have been added to the build script.
- 9 The Remote Build server sends the output listing of the build back to the distributed system. The output object file, link edit control file, and load module for each element are saved after the compilation. The object file and link edit control file are saved in the user's PDSs, and the load module is saved into a load library.

- DevOps Code ClearCase® users can submit their z/OS® artifacts to the mainframe system for compile simply by selecting a context menu item from the ClearCase® Explorer or the Windows® Explorer or issuing a command from the Linux or UNIX command line.
- TSO Client users can select files on the distributed DevOps Code ClearCase® system for build, upload, or submit link job functions.
- Rational® Developer for System z® and Eclipse users can submit their z/OS® artifacts under DevOps Code ClearCase® control to the mainframe system for compilation by selecting a context menu item for a project with parameterized build enabled.