Creating an attribute-driven configuration
An attribute-driven VOB configuration uses ClearCase® type attributes to configure a project VOB.
About this task
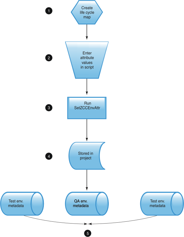
- Create a life cycle map for the project and decide which stages in the life cycle will need build parameters defined. For example, if you want to define a life cycle map for test, QA, and production, you might assign these stages the names TEST, QA, and PROD.
- Use the sample build script SetZCCEnvAttr.pl to define specific build parameters for each life cycle stage. For example, you might want to use one DB2® subsystem for the TEST life cycle stage and another for the PROD stage.
- After you have defined build parameters for each stage in the life cycle, run the SetZCCEnvAttr.pl script to store the attributes for the project VOB.
- The values you define in SetZCCEnvAttr.pl can be stored for the life of the project or they can be changed to point to a different infrastructure for a different stage of the life cycle.
- The attributes you have defined for the life cycle are queried by the build engine to determine the proper build parameters for the life cycle stage.

Choose a project VOB for parameterized builds and define type attributes for it. This project VOB is the location of the files you want to build using the parameterized build scripts. The type attributes are used by build scripts when a build request is made. Each type attribute contains the argument value that is used globally in the build project VOB.
Procedure
To define type attributes for the build project VOB,
do these steps.