IBM Z Workload Scheduler task structure
The task dispatcher, EQQZMAIN, waits for one of the following
events to occur:
- A stop or a modify command entered by the z/OS operator. If an operator stop command is received, all the subtasksare posted to terminate.
- A message created by a subtask. When messages are created by IBM Z Workload Scheduler subtasks, they are formatted and written to the message log data set.
- Subtask termination.
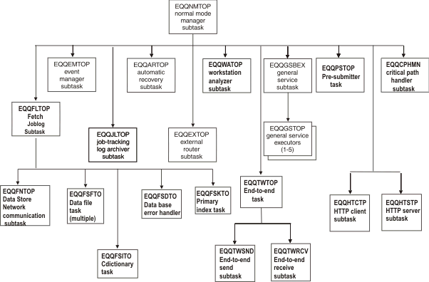
IBM Z Workload Scheduler subsystem tasks shows the tasks that can be started as subtasks by the job-step task when IBM Z Workload Scheduler is installed.

If the controller is installed on the system, the normal-mode-manager (NM) subtask will be attached. The NM subtask will attach the tasks that reference the current plan as subtasks. These tasks are shown in Z controller subtasks.
