Specifying the initialization parameters

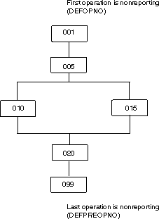
You can use the DEFOPNO and DEPREOPNO parameters if your application's first and last operations are nonreporting operations. This is illustrated in Application flow example.
Figure 1. Application flow example

Figure showing an application flow example
OCL will use these parameters as default operation numbers.