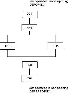
You can use the DEFOPNO and DEPREOPNO parameters if your application's
first and last operations are nonreporting operations. This is illustrated
in Application flow example.
Figure 1. Application flow example OCL will use these parameters as default operation numbers.